******中国·yl88858永利(Macau)股份有限公司-Official Website

yl88858永利集团2024年硕士研究生招生手册出炉!纸质版手册免费申领!

作者: 时间:2023-09-20 点击数:

《yl88858永利集团2024年

硕士研究生招生手册




纸质版招研手册领取方式


纸质版《yl88858永利集团2024年硕士研究生招生手册》即日起可免费领取,邮寄到家啦!如果您需要纸质版硕士研究生招生手册,详细了解我校学科专业、科学研究、招生计划等详细信息,请在9月21日17:00之前,扫描下方二维码填写个人信息,研究生院为您免费邮寄到家哦!


目录



名誉校长—杨振宁博士寄语





DGUT
01学校概况


yl88858永利集团是东莞第一所普通本科院校,省市共建,以市为主,诺贝尔物理学奖获得者杨振宁博士任名誉校长。


现有松山湖、莞城两个校区,其中松山湖校区坐落在松山湖高新技术产业开发区大学路1号,占地1800多亩(含370亩国际合作创区);莞城校区坐落在莞城区学院路251号,占地330多亩。





DGUT
02报考莞工的八大理由





DGUT
03科学研究


学校不断加大对科研工作的投入力度,积极组织和鼓励教师开展科学研究,各项科研成果逐年增长,整体科研水平快速提升。


2019年以来,承担了国家科技部重点研发计划项目、课题、国家自然科学基金项目等各级各类科研项目1149项,科研总经费17.2亿多元。




DGUT
04师资力量


围绕建设新型高水平理工科大学示范校奋斗目标,学校深入实施人才首位战略。坚持“内稳外引”和“引育结合”,以超常规措施,面向全球引进一批活跃在国际学术前沿与产业一线、把握智能制造领域关键技术的“顶尖人才”“杰出人才”“学科领军”“学科方向领军”“学科骨干”“校长特聘人才”以及创新创业团队。





DGUT
05学费与奖助学金体系



学制:我校全日制硕士研究生学制为3年

校 区:国际商务和社会工作在我校莞城校区,其余专业均在我校松山湖校区



DGUT
06热点问答





2024年




硕士研究生考试科目


01



计算机科学与技术

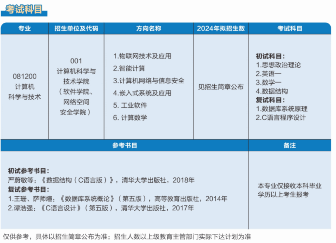
二级招生单位:计算机科学与技术学院(软件学院、网络空间安全学院)



02



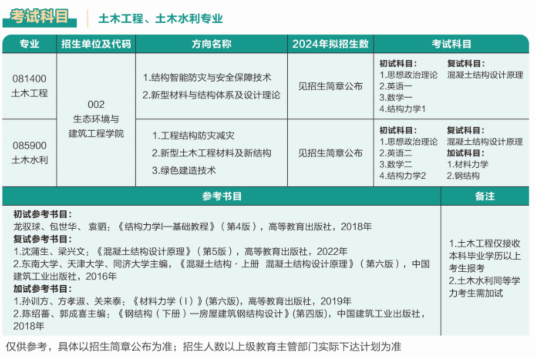
土木工程、土木水利

二级招生单位:生态环境与建筑工程学院



03



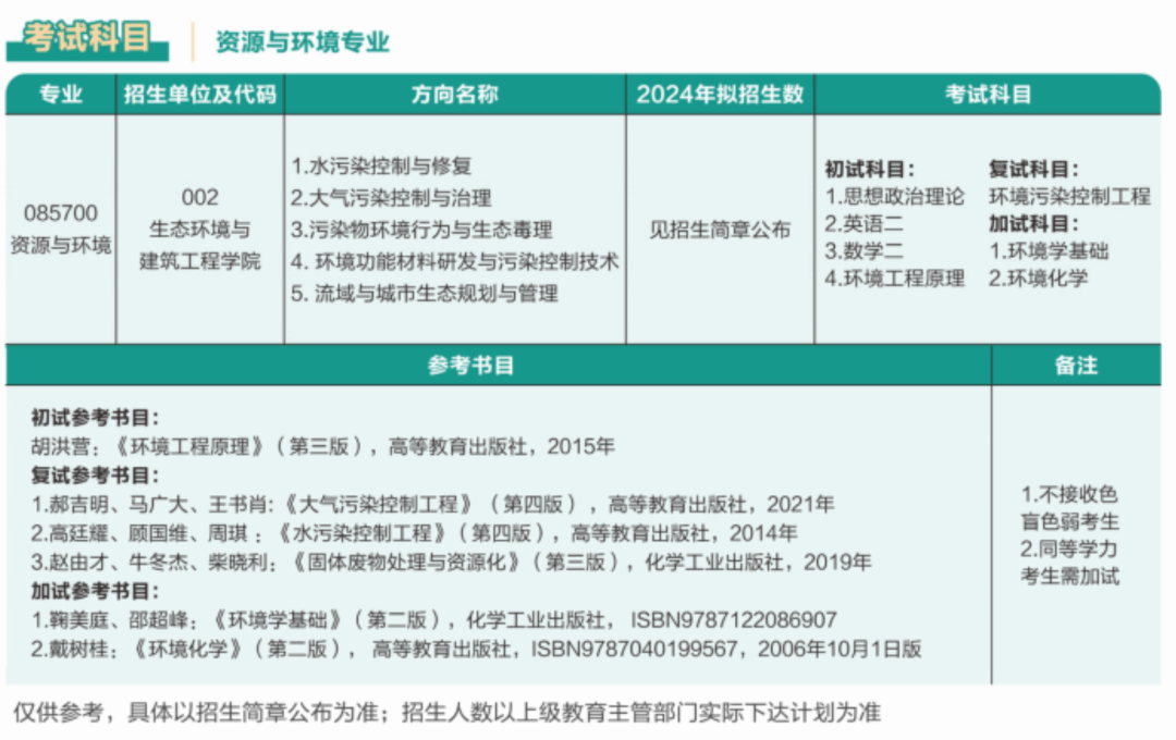
资源与环境

二级招生单位:生态环境与建筑工程学院



04



机械

二级招生单位:机械工程学院



05



电子信息

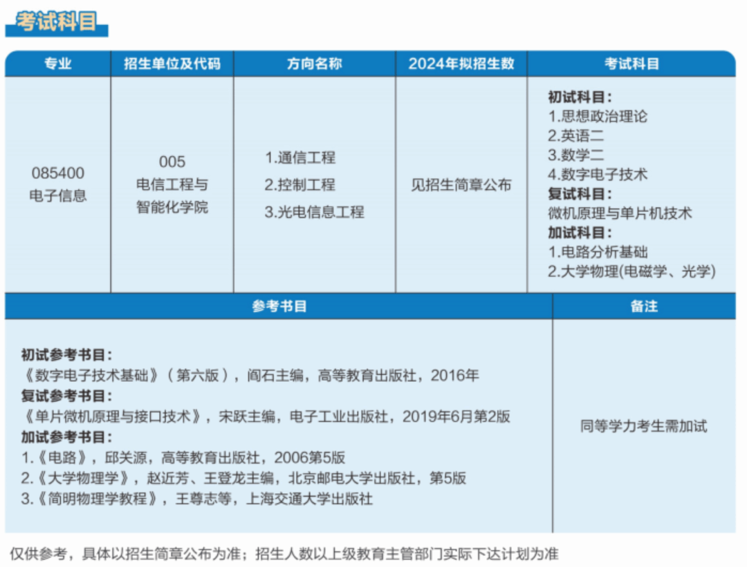
二级招生单位:电信工程与智能化学院



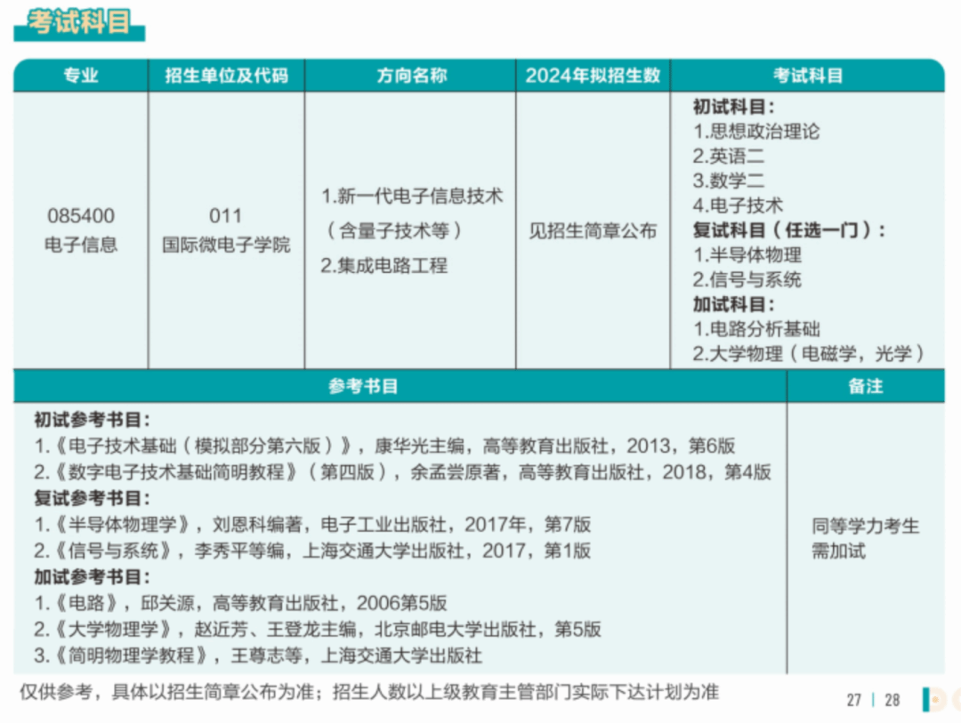
二级招生单位:国际微电子学院




06



能源动力

二级招生单位:化学工程与能源技术学院



07



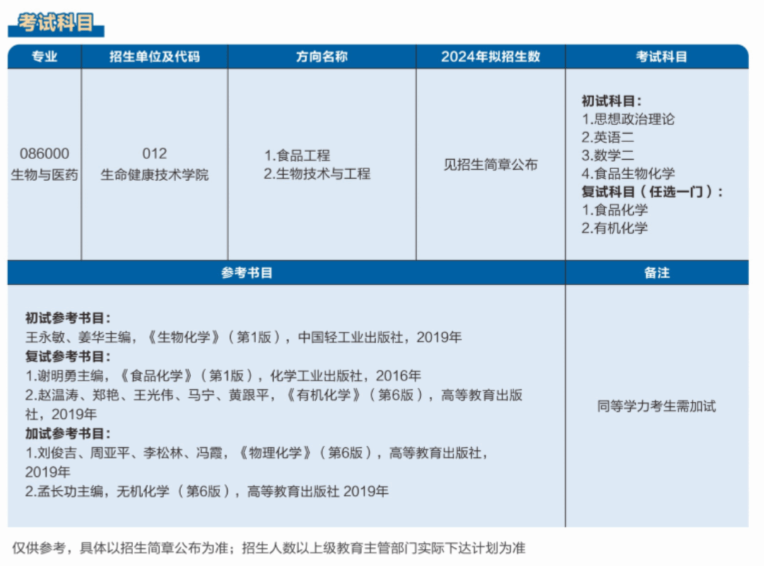
生物与医药

二级招生单位:生命健康技术学院



08



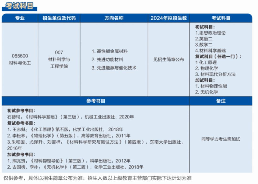
材料与化工

二级招生单位:材料科学与工程学院



09



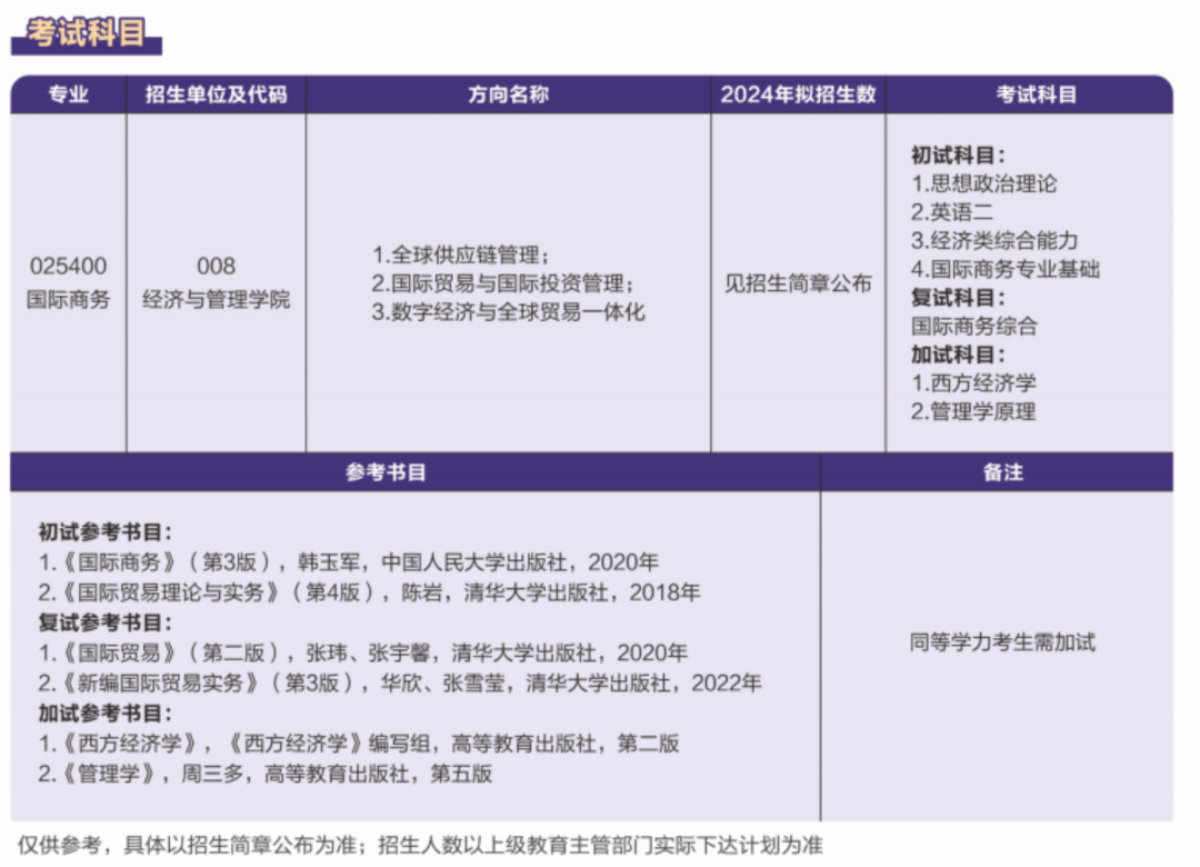
国际商务

二级招生单位:经济与管理学院



10



社会工作

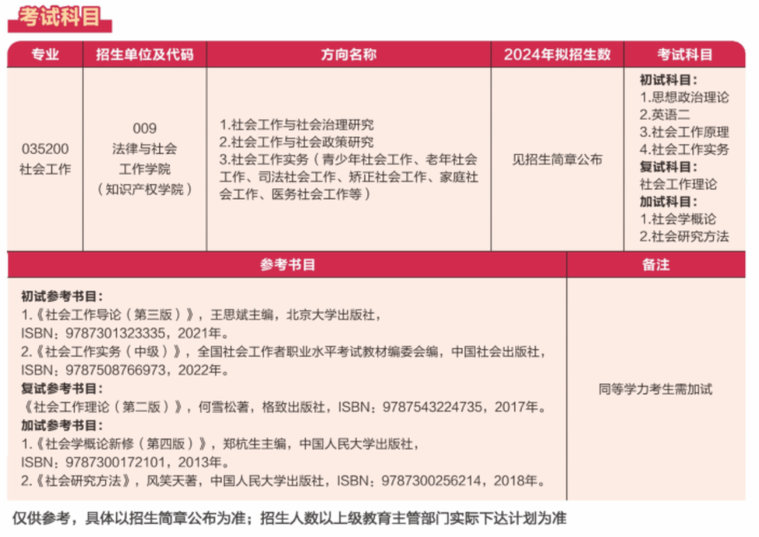
二级招生单位:法律与社会工作学院(知识产权学院)




更多咨询方式



 Copyright© 2015 All Rights Reserved. yl88858永利集团研究生院  粤ICP备05008829号