******中国·yl88858永利(Macau)股份有限公司-Official Website

权威发布|yl88858永利集团2023年硕士研究生招生手册出炉!

作者: 时间:2022-08-18 点击数:

广东省首批重点支持的高水平理工科大学建设单位

广东省唯一省市共建新型高水平理工科大学示范校

硕士学位授予单位

博士学位授予立项建设单位

教育部第一批“卓越工程师教育培养计划”实施高校

全国新工科建设最活跃的院校之一


荣誉校长—杨振宁博士寄语

我希望yl88858永利集团的学子们,

认识到你们生长在一个空前的大时代,

认识到时代给予你们的机会和责任。

希望你们能够吸取这个漂亮的校园

所能给予你们的一切,

来创建你们自己美好的未来。


一、学校概况

yl88858永利集团是东莞第一所普通本科院校,省市共建,以市为主,诺贝尔物理学奖获得者杨振宁博士任名誉校长。学校于1990年筹办,19924月经原国家教委批准成立。

学校已成功跻身地方高校“第一方阵”,在艾瑞深中国校友会网发布的2022中国大学综合实力排行榜位列第149,在中国应用型大学排行榜蝉联第1工程学科、材料科学学科、化学学科进入全球ESI1%4个学科上榜2021年软科世界一流学科排行榜。

二、选择莞工的八大理由

三、师资力量

2015年以来,共引进海内外高层次人才、优秀青年博士、博士后等700余人,其中两院院士等顶尖、杰出人才59人,学科领军9人,学科方向领军44人,学科骨干46人。获国家自然科学基金优秀青年科学基金项目1人次,入选“珠江学者”岗位计划4人次、入选“珠江人才计划”5人次,入选东莞市领军人才4人,入选东莞市各类特色人才40多人。

四、科学研究

学校不断加大对科研工作的投入力度,积极组织和鼓励教师开展科学研究,各项科研成果逐年增长,整体科研水平快速提升。

3年,承担了国家科技部重点研发计划项目、课题、国家自然科学基金项目等各级各类科研项目1642项,科研总经费14亿多元。

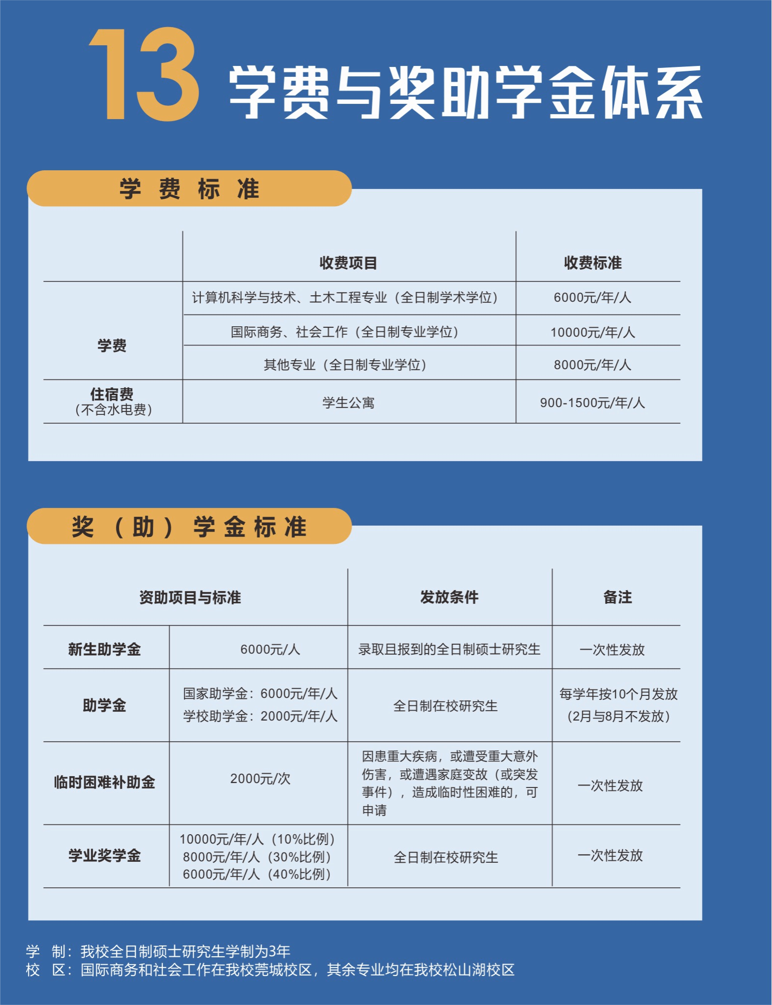
五、学费与奖助学金体系

六、热点问答

七、2023年研究生招生专业考试科目

1.计算机科学与技术专业

2.土木工程、土木水利专业

3.资源与环境专业

4.机械专业

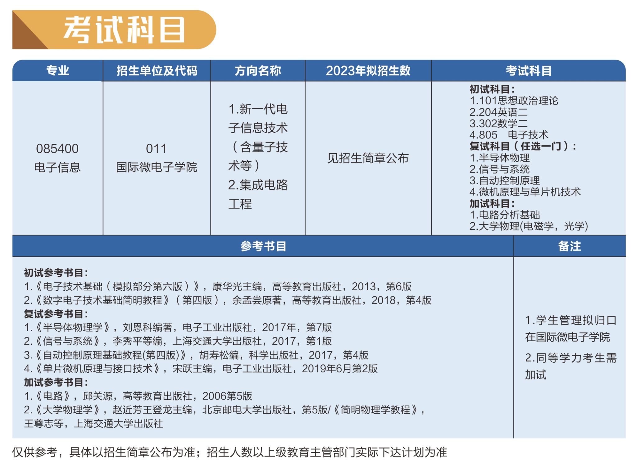
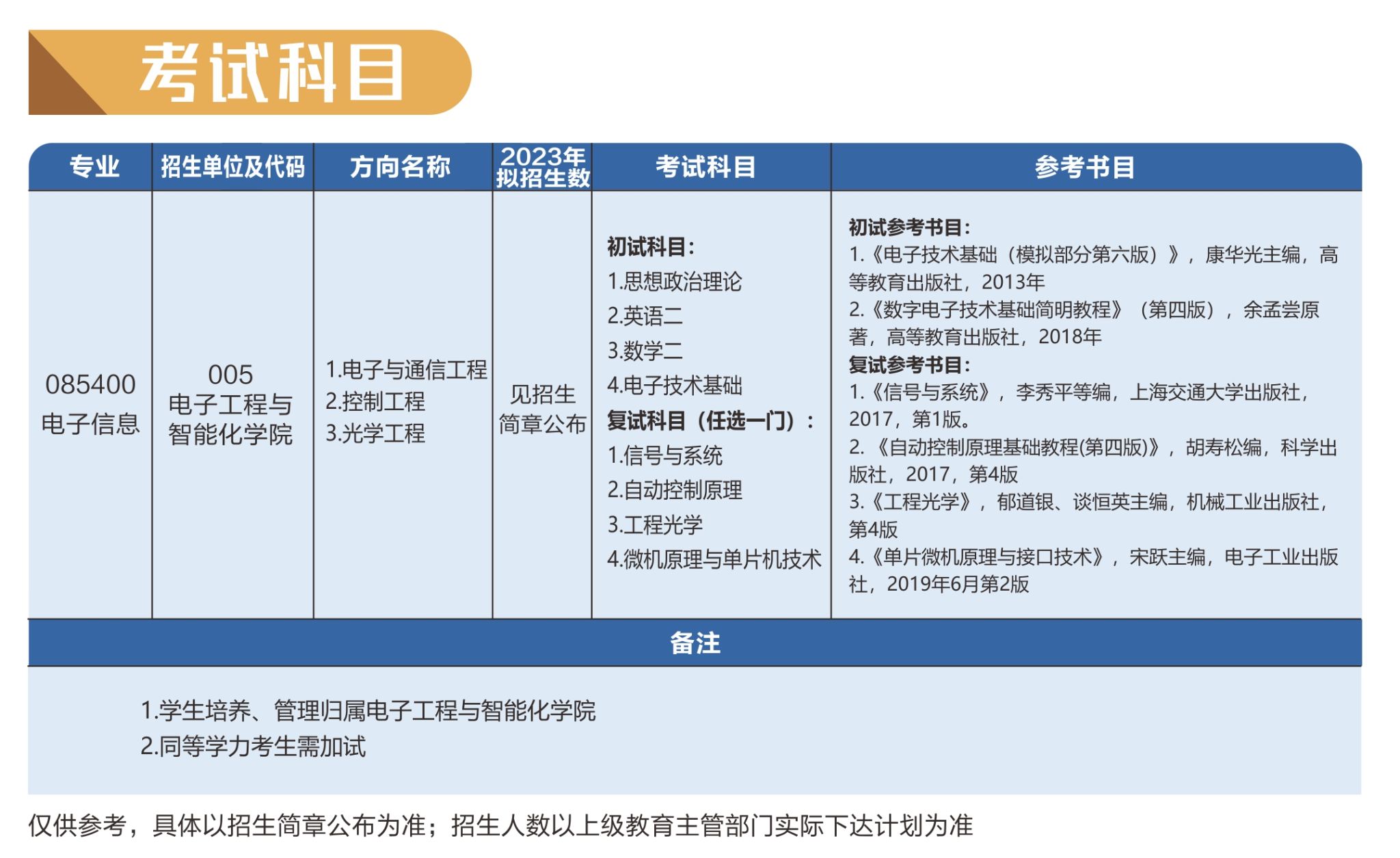
5.电子信息专业

6.能源动力专业

7.生物与医药专业

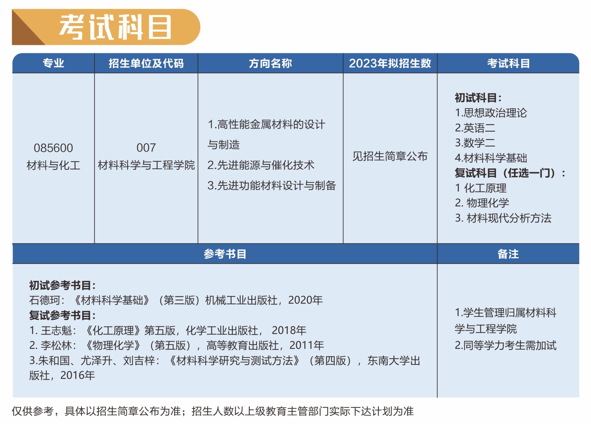
8.材料与化工专业

9.国际商务专业

10.社会工作专业


注:初试科目考试大纲详见我校各二级招生单位官方网站。

八、更多咨询与联系方式



 Copyright© 2015 All Rights Reserved. yl88858永利集团研究生院  粤ICP备05008829号